Site Web de Réservation - ADA

2ème année AP

Période : Du 12 Novembre 2025 au 19 Décembre 2025

1. Contexte du projet

Suite au développement du logiciel métier interne, l'enseigne ADA a besoin de refondre son portail web à destination des clients. L'application frontend/backend permettra à tout internaute de consulter les données et de réserver. L'application doit exploiter la structure de données migrée sur MySQL afin d'offrir ce service web.

2. Objectifs du projet

Pour qui ? Les internautes et futurs clients ADA.
Pour quoi faire ? Consulter les agences, voir l'offre de véhicules, s'inscrire, et réserver un véhicule en ligne.
Dans quel but ? Offrir une expérience utilisateur fluide et moderne en utilisant l'architecture MVC robuste du framework PHP Laravel.

3. Technologies utilisées

HTML HTML

Structuration des données de la page

CSS CSS

Feuilles de style et mise en page

PHP PHP

Logique serveur et requêtes de données

Laravel Laravel (PHP)

Framework Back-End MVC et ORM Eloquent

MySQL MySQL

Système de base de données relationnelle du site

4. Architecture logicielle/matérielle du projet

Application Client-Serveur Web (Frontend/Backend). Le client internaute navigue via son appareil (PC, Mobile), requêtant un Serveur Web (Linux/Apache/PHP) qui utilise le framework MVC Laravel pour interroger le serveur de données MySQL central.

5. Travaux effectués

  • Migration du schéma SQL Server vers MySQL selon les normes d'Eloquent.
  • Développement de l'architecture MVC avec Laravel.
  • Création du module d'affichage dynamique des agences et de leurs horaires/véhicules.
  • Mise en place du catalogue de véhicules trié par genres et catégories avec affichage des attributs (logo, valeur).
  • Création du système d'authentification (Espace client : inscription, connexion, déconnexion) avec menu adaptatif.
  • Programmation de la logique de réservation : recherche de véhicules disponibles selon l'agence et les dates, et enregistrement du contrat.
  • Création de l'interface "Mes contrats" pour visualiser l'historique client.
  • Intégration du CSS via le framework Bootstrap.

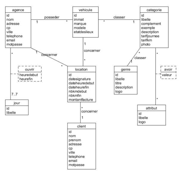
6. Base de données

BDD Laravel
Schéma relationnel adapté pour MySql et Eloquent

7. Maquette d'application

Accueil Web ADA
Page d'accueil du site de location
Recherche Véhicules
Module de filtrage par genre et catégorie
Login
Formulaire de connexion
Réservation
Historique des locations du client